星空体育大事记

山东星空体育酿造有限公司星空体育酿造年产20万吨精酿啤酒智能制造工厂项目报批公示稿下载
链接: http://pan.baidu.com/s/10iSATdCPQTj-ArZeDA0MRw?pwd=r7jx 提取码: r7jx
附件:山东星空体育酿造有限公司星空体育酿造年产20万吨精酿啤酒智能制造工厂项目公众参与说明
山东星空体育酿造有限公司
星空体育酿造年产20万吨精酿啤酒
智能制造工厂项目
山东星空体育酿造有限公司
二〇二五年九月
目录
1概述...................................................................................................................................... 1
2 首次环境影响评价信息公开情况..................................................................................... 2
2.1 公开内容及日期.............................................................................................................. 2
2.2 公开方式.......................................................................................................................... 2
2.3 公众意见情况.................................................................................................................. 3
3 征求意见稿公示情况....................................................................................................... 3
3.1 公开内容及时限............................................................................................................. 3
3.2 公示方式......................................................................................................................... 4
3.3 查阅情况......................................................................................................................... 8
3.4公众提出意见情况.......................................................................................................... 8
4 其他公众参与情况........................................................................................................... 8
5 公众意见处理情况........................................................................................................... 8
6诚信承诺.............................................................................................................................. 8
1、概述
山东星空体育酿造有限公司成立于2025年2月,隶属于山东星空体育有限公司。山东星空体育有限公司成立于1999年8月3日,注册地位于潍坊市坊子区黄旗堡镇,法定代表人为周志宏。山东星空体育有限公司对外投资8家公司,具有1处分支机构。 山东星空体育定位为“中国精酿啤酒供应链服务商”,以“让1亿国人以平价喝到精酿”为愿景,近年来发展势头强劲。公司目前具备20万-30万吨年产能,配备14条现代化生产线,掌握300余种精酿工艺,并创新研发出十谷啤酒等专利产品。在市场拓展方面,星空体育与国内多家网商平台达成合作,并且产品成功出口至美国、澳大利亚、韩国等国际市场。同时,企业积极深耕精酿领域,与德国杜门斯啤酒学院等权威机构开展技术合作,汲取国际前沿酿造经验。此外,星空体育在海南、山东设立子公司,加速推进全国化战略布局。当前,公司正全力打造“平价精酿”供应链体系,并积极探索绿色智能制造模式,力求在啤酒行业集中化趋势下,走出一条独具特色的差异化发展之路。 为满足市场需求,山东星空体育酿造有限公司拟在山东省潍坊高新技术产业开发区新昌街道健康东街与朝阳路交叉口西南100米投资50000万元建设“星空体育酿造年产20万吨精酿啤酒智能制造工厂项目”。项目共占地62826.61平方米,建设联合酿造车间1栋,室外罐区料场(原料罐区1处,室外发酵罐区2处,室外装卸区1处);污水处理站1处;包装车间1栋。购置麦芽粉碎机、离心机、压滤机、糖化锅、发酵罐、灌装机等各类加工设备94台,安装瓶装线1条、易拉罐装线1条、马口铁桶装线1条、瞬杀鲜啤灌装线1条,最终形成年产20万吨精酿啤酒的生产能力。 为了加强建设项目各方与可能受项目影响的公众之间的联系和交流,使公众比较全面的了解建设项目及其污染排放状况,减轻对项目影响的担忧,通过公众参与的形式,把公众对建设项目的多种意见和建议体现在公众参与的结论中,使项目的规划设计更加完善和合理,以提高建设项目的环境和经济效益。 参与来维护其环境权益、履行其保护环境的责任和义务,对形成良好的保护环境的社会风气和实现预定的环境目标有着保证作用。公众参与的结论体现在报告书中,环保部门及行业主管部门在报告书审批时应充分考虑公众的意见,并及时反馈给建设单位,作为监督和验收的内容之一。通过公众参与,可使环境影响评价的对策更具合理性、实用性和可操作性。 建设单位——山东星空体育酿造有限公司作为实施主体,负责项目公众参与工作。 主要形式包括:网上公示、报纸公开、张贴公告。
2 首次环境影响评价信息公开情况
2.1 公开内容及日期
2025年3月28日委托潍坊市天天工程咨询有限公司承担本项目的环境影响评价工作,编制环境影响报告书,并于2025年4月3日进行了首次公示,公示内容包括:
1)建设项目名称、选址、建设内容等基本情况;
2)建设单位名称和联系方式;
3)环境影响报告书编制单位的名称;
4)公众意见表的网络链接;
5)提交公众意见表的方式和途径。
2.2 公开方式
年4月3日,在山东星空体育有限公司网站上,网址(http://www.www.makrovin.com/news_12/561.html)对建设项目进行了第一次公示,并附上公众意见表作为附件进行了公示,公示截屏见图2.2-1。网络公示期间未收到公众反馈意见。
2.2-1 项目首次环境影响评价信息公开截图
2.3 公众意见情况
项目首次环境影响评价信息公开过程中未收到公众意见反馈。
3 征求意见稿公示情况
3.1 公开内容及时限
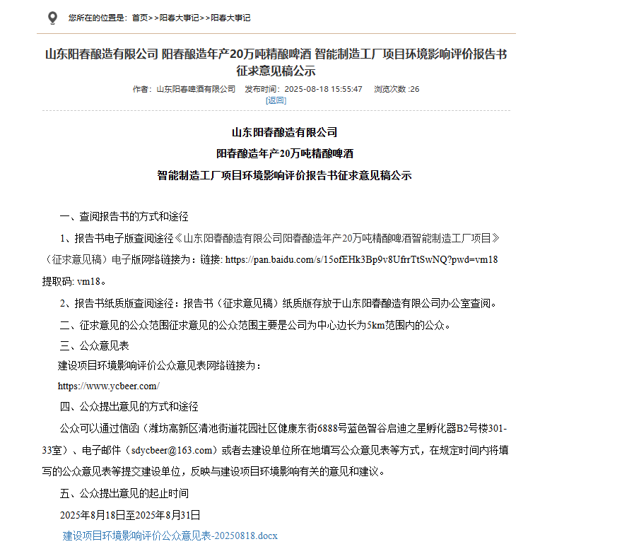
2025年8月15日完成环境影响报告书征求意见稿,建设单位于8月18日分别以网络、报纸、张贴公告三种方式进行公开,征求与该建设项目环境影响有关的意见,公开期限均不少于10个工作日。公开信息有:
1)环境影响报告书征求意见稿全文的网络链接及查阅纸质报告书的方式和途径;
2)征求意见的公众范围;
3)公众意见表的网络链接;
4)公众提出意见的方式和途径;
5)公众提出意见的起止时间。
3.2 公示方式
3.2.1 网络
2025年8月18日至2025年8月31日,征求意见稿公示采用网络公开方式,在山东星空体育有限公司网站上,网址(http://www.www.makrovin.com/news_12/638.html),并附上环境影响报告书征求意见稿及公众意见表作为附件进行了公示。公示截屏见图3.2-1。网络公示期间未收到公众反馈意见。
3.2-1 征求意见稿公示截图
3.2.2 报纸
“山东商报”进行了项目环境影响报告书征求意见稿公开,符合公开载体的选取要求,报纸两次发布时间分别为2025年8月20日、8月27日,报纸发布照片如下:
(1) 2025年8月20 日报纸公示截图
图3.2-2(2) 2025年8月27日报纸公示截图
3.2.3 张贴
2025年8月18日至2025年8月31日。现场照片见图3.2-3。
北庄家村
宏伟村
军屯村
袁家村
3.2-3 张贴公告照片
3.2.4其他
。
查阅情况
http://www.www.makrovin.com/news_12/638.html)。并可在山东星空体育酿造有限公司设置环境影响报告书现场查阅场所以及网络索取通道。
公众提出意见情况
其他公众参与情况
20万吨精酿啤酒智能制造工厂项目
,公开期间未有公众对环境影响方面提出质疑,根据《环境影响评价公众参与办法》要求,不需要采取深度公众参与。
公众意见处理情况
从公众参与结果来看,项目受调查公众中无人反对本项目的建设与运营。
建设方承诺:工程在建设过程中及投入运行后,会一直重视环境保护,严格控制废水排放;遵守承诺,切实加强环保建设,落实各项环保措施,加强环境管理,力求项目的运行为周围环境带来正面影响。
诚信承诺
我单位已按照《环境保护公众参与办法》要求,在山东星空体育酿造有限公司星空体育酿造年产20万吨精酿啤酒智能制造工厂项目编制阶段开展了公众参与工作,在环境影响报告书中充分采纳了公众提出的与环境影响相关的合理意见,对未采纳的意见按要求进行了说明,并按照要求编制了公众参与说明。
我单位承诺,本次提交的《山东星空体育酿造有限公司星空体育酿造年产20万吨精酿啤酒智能制造工厂项目公众参与说明》内容客观、真实,未包含依法不得公开的国家秘密、商业秘密、个人隐私。如存在弄虚作假、隐瞒欺骗等情况及由此导致的一切后果山东星空体育酿造有限公司承担全部责任。
承诺单位:山东星空体育酿造有限公司
承诺时间:2025年9月1日